2022-10-13 00:00:00来源:快手
metamask小狐狸钱包官网下载10月13日 消息:12日,快手发布《快手进口电商平台对跨境美妆品牌商品升级管控的公告》,在商品上架环节新增系统校验。
新增商品:自本公告生效日起,快手跨境进口美妆个护商户在管控品牌+类目下发布跨境商品时,针对从韩国到国内保税仓链路的前述商品,平台将启动供应链数据同步和校验系统,仅允许能够向平台提供全链路物流信息同步及校验的货品在平台内发布销售。
已上架商品:自本公告生效日起,平台将对已上架的管控品牌+类目的商品进行分批下架。商户再上架时,针对从韩国到国内保税仓链路的前述商品,平台将启动供应链数据同步和校验系统,仅允许能够向平台提供全链路物流信息同步及校验的货品在平台内发布销售。
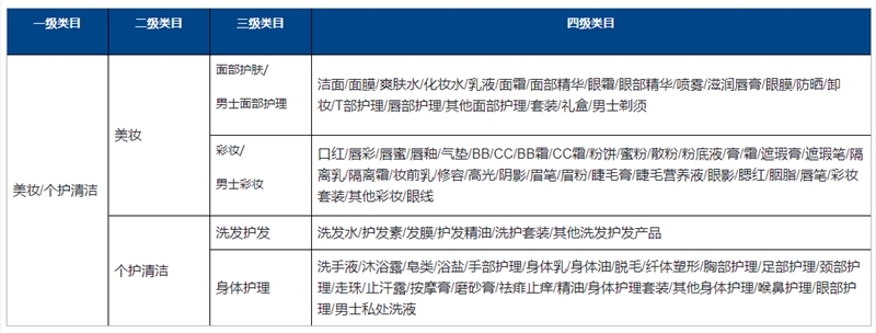
管控类目范围如下:

全链路备货路线说明
1个路线:
从韩国免税店源头采购开始至国内保税仓(首批试点)。
2个模式:
从海外源头到国内保税仓的一票到底模式和转仓/调拨模式,均应向平台提供全链路物流信息同步及校验,确保票据和货品有对应关系,可一一追溯。
免责声明:文章图片应用自网络,如有侵权请联系删除